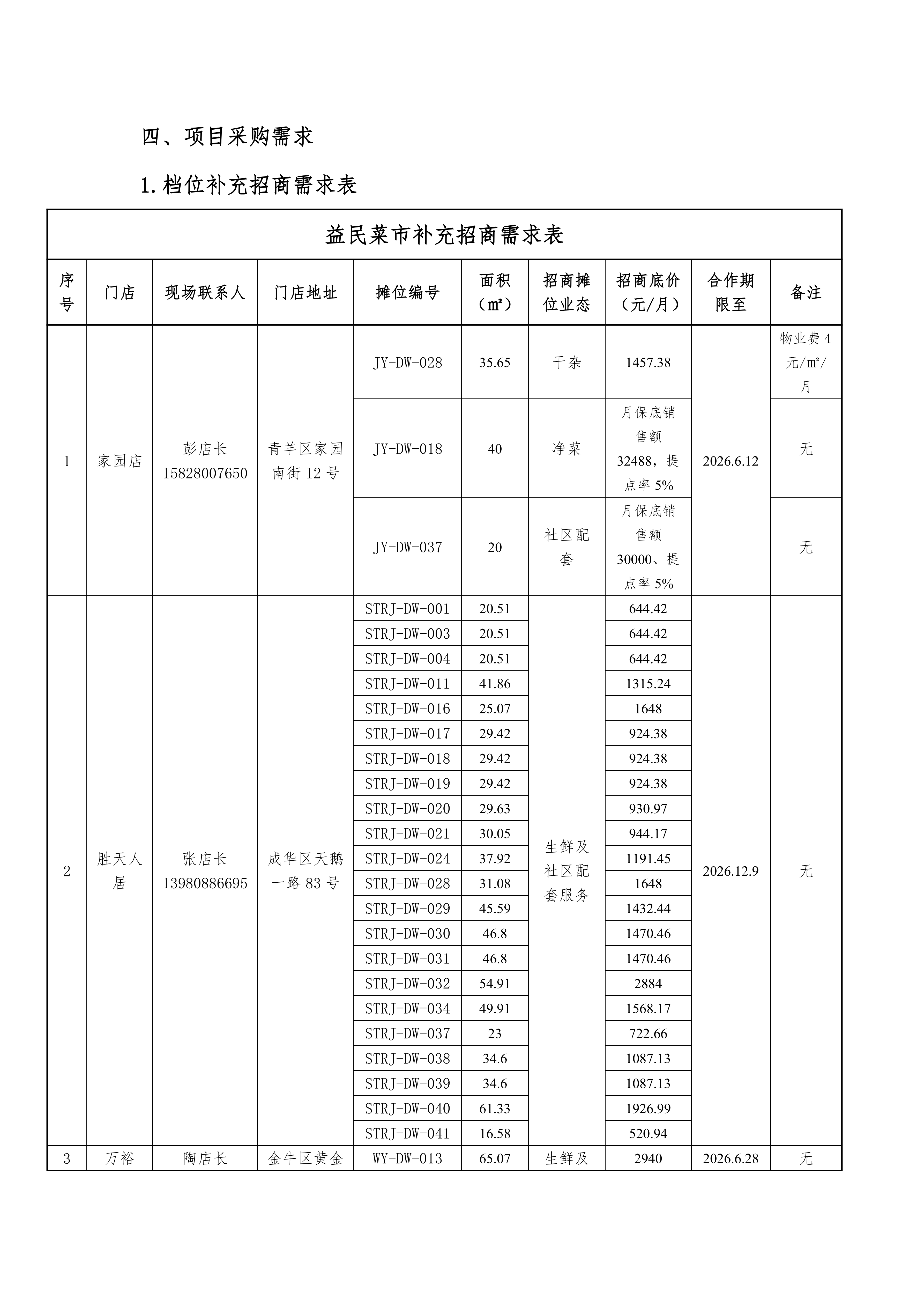
首页
益民·美好生活有保障
时间:2026年02月28日
2026年04月13日
2026年04月09日
2026年04月03日
2026年04月02日
2026年03月31日
2026年03月30日
2026年03月27日
2026年03月23日
2026年03月18日